Contents

Using an Aerial Wire

The SAQ preamp

Tests

Troubleshooting

Using an Aerial Wire

You just need the antenna for half an hour two times a year, so clamp a wire into your shack window or to the radiator beneath and get the other side attached to a tent peg in the ground or to a tree or elsewhere (see Fig. 1).

sketch.gif

 

Fig. 1:   Using an aerial wire and a preamplifier

The SAQ preamp

There are three good reasons why you should include a preamplifier between the antenna and the sound card:

  • to protect your sound card from damage by static electricity from the atmosphere,
  • to achieve high input impedance to preserve weak signals from your antenna,
  • because you may appreciate some signal gain if you don’t live very close to Grimeton Radio.

To meet all these necessities, you can use the following simple three-stage transistor amplifier:

Fig. 2:  Simple preamplifier doing both impedance matching and signal amplification

Semiconductors used are common US transistors with noise figures below 4 dB. As well suitable for the JFET T1 is the European type BF 245, for example. The bipolar transistors T2 and T3 may be replaced by 2N 2219A, 2N 2222A, BC 109 or any low noise transistor meeting the general requirements. (Please note: the transistors have different pin connections!!)

The preamp can be powered with any supply voltage between 8 V and 14 V DC.

The input impedance is determined by R1 as part of the JFET input stage. With 3,3 M chosen here, any weak signal detected by your random sized VLF antenna will be preserved for further amplification. The next stage, implemented as a grounded emitter circuit, will give a 2- to 20-fold gain controlled by PT1. Finally, the emitter follower output stage provides a very low output impedance of 20 R suitable for any sound card input type. Choose freely either the microphone or line-in jack for best performance with your antenna.

The coupling capacities, C1, C2, C3 and C5, correspond to a cutoff frequency of 1 kHz to protect the sound card from overloading by power supply hum and other QRM.

If you would like to produce a pcb, please feel free to download the schematics and the board file (you may use a free version of CadSoft Eagle).

Tests

If you want to make a simple test of your preamp and sound card arrangement, you can use a test signal generated by the sound card itself with the help of free tone generator software from NCH software.

Connect the headphones/speakers output of the sound card with the antenna connector of your SAQ preamp and start NCH Tone Generator and SAQrx. Always reduce the internal gain of SAQrx to 0 dB to avoid interference. Please note: it is not possible in all cases to use the same sound card for SAQrx and tone generation. If you recognize an extremely high noise floor with the NCH Tone Generator connected, you should better use a second computer to generate the test tone.

If you want to check the overall performance, activate “white noise” (see Fig. 3) and click “PLAY”.

NCH_white_noise.gif

SAQrx_white_noise.gif

Fig. 3:  Testing the sound card’s frequency response with white noise

Note the poor frequency response of the internal sound card of the Asus Eee PC I used for the tests (see Fig. 3): above 18 kHz there is a steep decrease of sensitivity. Below the cutoff frequency of 1 kHz, gain is reduced rigorously to prevent the sound card from overloading by power line hum.

For testing the gain of the SAQ preamp or in case of troubleshooting you may choose a sine wave tone at 17.2 kHz. Activate the features depicted below and set values by double-clicking and editing the “frequency” and “relative amplitude” sections. Choose the amplitude in a way not to overload the sound card with full gain of the SAQ preamp. Don’t forget to click “PLAY”.

NCH_17200_Hz.gif

SAQrx_low_gain.gifSAQrx_high_gain.gif

Fig. 4:  Testing the SAQ preamp’s stages and gain with a single 17.2 kHz tone (internal sound card of an Asus Eee PC)

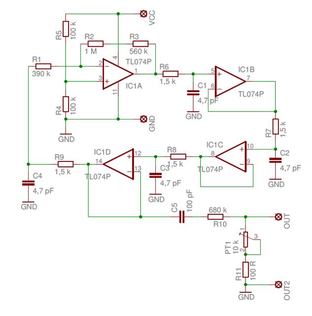
If you would prefer to have a hardware oscillator solution, maybe you would like to use a simple RC oscillator with four Op Amps stages called the Bubba oscillator (see Fig. 5 below). With the parts chosen, it will generate a stable frequency output around 17.8 kHz. You can adjust the voltage output with PT1 in a 30 dB range to meet your needs. Adding a short antenna wire to the output, you can take it outside your shack to test the whole rig. Use a 9 volts battery for the portable one.

If you like it, you may use the schematics and board file in CadSoft Eagle format.

Fig. 5:  Bubba oscillator for testing the SAQ rig

Troubleshooting

If you are using a laptop computer on batteries, the reception may be affected by interference. Try to connect the RFGND jack to an rf or a power line ground connection.

If you are in doubt of the performance of the SAQ preamp, please check the preamplifier with the help of the NCH Tone Generator or with the Bubba oscillator (see section above). The FET input stage is sensible against static electricity. I killed several FETs touching the housing (!) after rolling back my office chair in a low humidity environment. The spark-over was one of heavy “ouch!” quality, so don’t be overcautious handling the preamp.